当前位置: 首页 > news >正文

USB转串口硬件电路CH340

CH340N

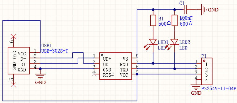
1.这是一个 USB 转串口通信 + LED 指示 的电路原理图,核心功能是通过 USB 接口与串口设备(如单片机)通信,并通过 LED 显示状态.

2. USB 转串口芯片(中间红色方框,推测是 CH340/CP2102 等类型 )

  • 引脚功能(按图中标识):
    • 1-UD+2-UD-:连接 USB 的 D+/D-,接收 USB 差分信号。
    • 3-RXD:串口接收端(连外部设备的 TXD ),输入数据。
    • 4-TXD:串口发送端(连外部设备的 RXD ),输出数据。
    • 5-VCC:电源正极(由 USB VCC 供电 )。
    • 6-RTS#:请求发送(可选控制信号,低电平有效 )。
  • 功能:将 USB 总线的高速差分信号,转换为串口的 TTL 电平信号(兼容单片机等设备 ),实现 “USB 协议 ↔ 串口协议” 转换。
  • 二、电路流程

    1. 供电:电脑 USB 口通过 USB1 的 VCC 给电路供电(+5V → 转串口芯片 VCC → 并联到 LED1/LED2 回路 )。
    2. 数据传输:
      • 电脑发送数据:USB 差分信号(D+/D- )→ 转串口芯片 → 转换为 TTL 电平(TXD )→ 从 P1 的 TXD 输出到外部设备。
      • 外部设备发送数据:外部设备 RXD → P1 的 RXD → 转串口芯片 → 转换为 USB 差分信号(D+/D- )→ 传输到电脑。
    3. 状态显示:
      • 通电后 LED1 常亮(电源指示 )。
      • 串口收发数据时,LED2 闪烁(数据传输指示 )。
http://www.vanclimg.com/news/478.html

相关文章:

  • 完全开启PC端虚拟化(docker无法成功运行的)
  • 【SAE独立出版、EI检索】2025年飞行器控制与导航技术国际学术会议(ACNT 2025)
  • 2025年7月28日测试
  • 文字转语音软件 VPot v2411
  • 【LeetCode 234】算法:回文链表
  • 开发转产品的第88天 07-28
  • 高效查日志进阶指南:掌握grep命令的完整技巧
  • CF2097F Lost Luggage 题解
  • 删除某网盘附带的“智能看图”
  • pgcenter
  • AdventureX 2025赛后感想
  • Vue2.0 兼容IE哪个版本以上吗?
  • 优雅的中间件架构实现:Rust高性能Web框架解析
  • flutter上手 - ---空白--
  • WinNTSetup 系统安装利器 v5.4.0 单文件版
  • Docker-避坑:Mysql配置
  • workbench mechanical中的接触
  • Photo Stamp Remover – 去除图片特征[Windows]
  • opencv安装验证的一个案例
  • 安装opencv
  • 记录---从零开始编写 useWindowSize Hook
  • 从一起知名线上故障,谈配置灰度发布的重要性
  • Tita 助力618: 制造业行业推行解决方案
  • kubernetes (K8S)集群安装部署
  • PyTorch边界感知上下文神经网络BA-Net在医学图像分割中的应用
  • Qt注册类对象单例与单类型区别
  • 学习笔记:RMAN CATALOG命令手动注册磁带库中的备份片
  • 《构建之法》读后感
  • 达梦增加备份作业 报错-3503 无效的函数参数
  • 读书笔记:Oracle共享池:数据库内存管理的心脏